
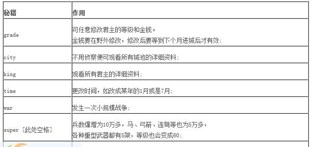
龙腾三国作弊码秘籍中的增加经验,由一名武将带少量士兵进攻其他城市,当进入战斗时选择撤退,这时便可以加几百点经验值,这样来回几次就可以升级。此法次数不限。

版权声明:龙腾三国作弊码秘籍所展示的资源内容均来自于第三方用户上传分享,您所下载的资源内容仅供个人学习交流使用,严禁用于商业用途,软件的著作权归原作者所有,如果有侵犯您的权利,请来信告知,我们将及时撤销。
软件下载信息清单:
| 软件名称 | 发布日期 | 文件大小 | 下载文件名 |
|---|---|---|---|
| 龙腾三国作弊码秘籍安装包 | 2026年4月19日 | 146.6KB | SANGOWCheatCodelt-v2.0.zip |
软件评论