
大家看剧的时候是不是最讨厌被剧透了!小编就是其中一员,然而不仅是网上或者朋友会剧透,还会被进度条剧透!在B站上追番、看比赛的时候经常会遇到这种情况,所以本次带来的这款B站防剧透进度条脚本就是专门针对这一问题设计的工具,装上之后脚本会采取进度条偏移的方式来解决这一问题,具体什么原理,详见下文。
机制说明
进度条是怎样剧透的?
以一场 A、B 两支队伍的 BO3 的比赛为例,目前比赛进行了一场,A 获得胜利。
情景 1:此时进度条滑块大约在 50% 的位置,可以推测出后面只有一场比赛,所以下一场依然是 A 获得胜利,2:0 带走 B。将这种情景称为进度条的前向剧透。
情景 2:此时进度条滑块大约在 33% 的位置,可以推测出后面还有两场比赛,所以下一场比赛是 B 获得胜利。将这情景称为进度条的后向剧透。
解决方案
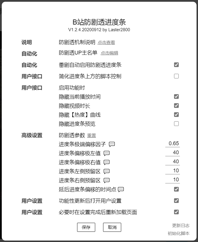
脚本采取进度条偏移的方式来解决这一问题。简单来说,脚本会将进度条滑块向左或向右随机移动一段距离。向左还是向右、移动的距离都是随机的,用户在使用时并不知道进度条的具体偏移如何,因此无法通过滑块所处的位置推测出当前的播放进度。
为了非常方便讨论,这里采取极端的参数设置,并且生成的随机数也是极端值。下面就来看一下在这种情况下会发生什么情况。
假如进度条向右极端偏移,那么即使滑块当前处于 90% 的位置,视频可能还没播放到一半,结果犹未可知。用户并不能因为滑块位置较后,就认为播放进度较大。代入到情景 1,虽然滑块已经在 50% 的位置,但实际上视频只播放了 33%,后面还有两场比赛,从而解决前向剧透。
假如进度条向左极端偏移,那么即使滑块当前处于 50% 的位置,视频也有可能在下一秒就结束。用户并不能因为滑块位置较前,就认为播放进度较小。代入到情景 2,虽然滑块只在 33% 的位置,但实际上视频已经播放了一半,后面只有一场比赛,从而解决后向剧透。
两种偏移不会同时发生,但是用户处于一切未知的状态,并不清楚当前处于反前向剧透还是反后向剧透状态。因此,用户没有根据滑块位置推测播放进度的基础和理由,从而达到防剧透的目的。

补充说明
脚本基于 Microsoft Edge 浏览器和 Tampermonkey 脚本管理器开发,明确不支持 Greasemonkey。在其他浏览器及脚本管理器上运行可能会出现问题,请提供反馈。
脚本有一定使用门槛,如果不理解防剧透机制效果将会剧减。如果你不明白这个脚本在“干什么”,请认真阅读前面的机制说明,不要为此简单地否定这个脚本,谢谢配合!
建议在官方的弹幕屏蔽列表中加入屏蔽词【进度条】,因为相关弹幕具有很强的剧透性。
使用时请尽可能避免对偏移方向与偏移量进行推测。为此,在启用功能或改变播放进度后的一段时间,请抑制住自己观察进度条变化的冲动,直至忘记之前滑块的确切位置。勾选【延后进度条偏移的时间点】能够提供一定的帮助,但最终还是要靠用户的配合。
以上就是B站防剧透进度条脚本的全部内容了,万能驱动网为您提供最好用的软件,为您带来最新的游戏!

版权声明:B站防剧透进度条脚本所展示的资源内容均来自于第三方用户上传分享,您所下载的资源内容仅供个人学习交流使用,严禁用于商业用途,软件的著作权归原作者所有,如果有侵犯您的权利,请来信告知,我们将及时撤销。
软件下载信息清单:
| 软件名称 | 发布日期 | 文件大小 | 下载文件名 |
|---|---|---|---|
| B站防剧透进度条脚本安装包 | 2026年4月3日 | 89.61KB | bzfjtjbxz.zip |
软件评论