
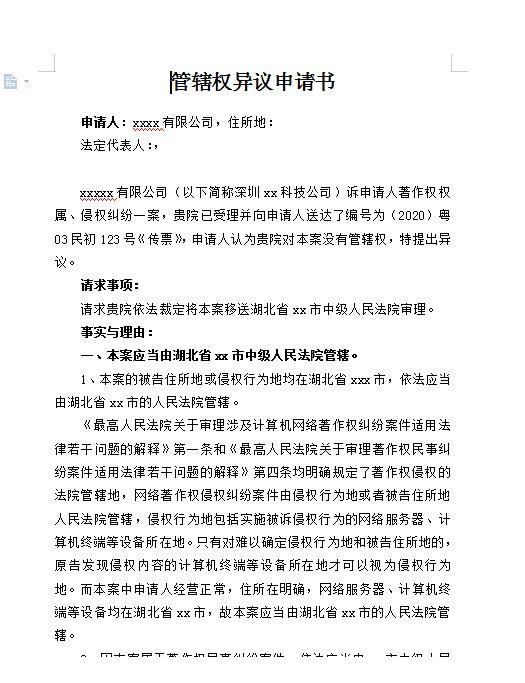
民事管辖权异议申请书模板专为管辖权异议申请时应用于,按照空出的内容进行填写即可,在法院不具备管辖权时提交并进行更换请求,让案件在正确的法院中进行审查,具有极佳的实用性。
民事管辖权异议申请书范文介绍:
管辖权异议是指当事人认为受诉法院对该案无管辖权,并向受诉人民法院提出的不服该法院管辖的主张或者意见,按照民事管辖权异议申请书模板递交相关法院即可进行办理。

异议定义:
第1,是指当事人认为受诉法院或受诉法院移送后的法院对案件无管辖权时,向受诉法院提出的不服管辖的意见和主张;
第2,是指当事人提出的,认为受理案件的第一审法院对该案没有管辖权的意见或主张;
第3,是指在民事诉讼中,本诉被告对受诉法院对本案的管辖权提出的质疑。
申请步骤:
1.当事人提出管辖权异议的时限
2.法院对管辖权异议的处理程序
3.法院对管辖权异议案件的审查范围
4.管辖权异议成立时法院的处理
什么是诉讼管辖权异议?
《民事诉讼法》第三十八条规定:“人民法院受理案件后,当事人对管辖权有异议的,应当在提交答辩状期间提出。人民法院对当事人提出的异议,应当审查。异议成立的,裁定将案件移送有管辖权的人民法院;异议不成立的,裁定驳回。
版权声明:民事管辖权异议申请书模板所展示的资源内容均来自于第三方用户上传分享,您所下载的资源内容仅供个人学习交流使用,严禁用于商业用途,软件的著作权归原作者所有,如果有侵犯您的权利,请来信告知,我们将及时撤销。
软件下载信息清单:
| 软件名称 | 发布日期 | 文件大小 | 下载文件名 |
|---|---|---|---|
| 民事管辖权异议申请书模板安装包 | 2026年3月17日 | 7KB | msgxyysqs.zip |
软件评论